本文目录一览:
修改病句专项训练及答案
1、修改病句专项训练及答案如下:病句:每个小学生都应该上课专心听讲的好习惯。答案:每个小学生都应该养成上课专心听讲的好习惯。病句:“六一”联欢会上,我们班表演了文娱节目和大合唱。答案:“六一”联欢会上,我们班表演了文娱节目。病句:我们要不断改进学习方法,增强学习效率。

2、答案:修改病句练习题 练习题一:原句:我们必须要加强环境保护意识,增加对环境保护的力度。修改句:我们必须要加强环境保护意识,加大对环境保护的力度。解释: 在原句中,“增加对环境保护的力度”是一个常见的搭配不当的问题。通常,我们会说“加大对某方面的力度”,而不是“增加力度”。
3、以下是一些适合五年级上册语文水平的修改病句练习及答案解析:练习一原句:校园里开满了五颜六色的红花。答案:校园里开满了五颜六色的花。(或校园里开满了红花。)解析:“五颜六色”表示色彩丰富多样,而“红”只是一种颜色,二者相互矛盾,应删去“红”字,使句子表达合理。

4、练习题1:原句“我对语文考试充满自信,因为我一直学习得非常努力。”是一个正确的句子,无需修改。解析:这个句子结构和语义都完整且正确,表达了作者对自己语文考试的有信心,因为付出了努力。练习题2:修改病句:“他的英勇事迹永远激励着我们前进。”修改答案:“他的英勇事迹永远激励我们奋勇前进。
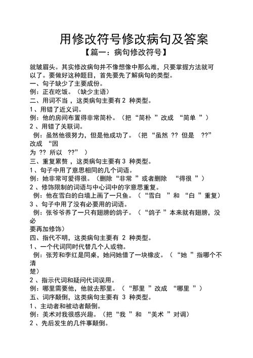
5、修改病句 (原则:不能改变句子愿意。能改不删。能添不去。) 几种常见的类型: 成分残缺类型的病句:在教室里,都在认真听课。 搭配不当类型的病句:我看见了他的心思。 用词不当类型的病句:他拖着沉重的脚步迅速地向前走。 重复啰嗦类型的病句:他经常回想过去的往事。

6、参考答案:春天的北京是一个美丽的地方。或北京的春天是一个美丽的季节。他一次又一次地完成了艰巨任务。我学习《革命烈士诗两首》一课,受到了深刻的教育。或学习《革命烈士诗两首》一课,我受到了深刻的教育。我们必须养成遵守纪律的习惯。
三年级上册修改病句及答案
我们要珍惜时间,不要浪费时间。答案:去掉“浪费”或把“珍惜”改为“珍惜、爱护”。这篇课文写的是关于一位老妇人找她丢失的猫。答案:在“关于”前面加上“讲述”。小红非常喜欢唱歌和跳舞。答案:把“和”改为“、”。我们坚持植树造林,造福后人。答案:把“后人”改为“人类”。
春天的北京是一个美丽的季节。他完成了一次又一次的艰巨任务。学习《革命烈士诗两首》一课,使我受到了深刻的教育。我们必须遵守纪律的习惯。看到詹天佑留下的伟大工程,许多外国游客都不住地赞叹不已。他告诉了我过去一段愉快的往事。全班同学都到齐了,只有王娟同学没有到。
病句一:他大约有十四岁。改后:这个句子中的问题在于使用了大约和十四岁两个表示估计的词语。可以将其修改为他大约十三或十四岁。病句二:这个公园真美丽啊!改后:这个句子虽然语法上没有错误,但可以将其修改为这个公园多么美丽啊!以强调情感。
成分残缺:句子不完整。例:读了《革命烈士诗二首》后,受到了深刻的教育。(缺了“谁”)搭配不当:例:春天的苏州是一年中最美的季节。(不能说“苏州是季节”)前后矛盾:例:我的家庭作业基本上全部做完了。
答案把不管改成尽管实行改完成3 .让受害者怎么样防止跟不要冲突,去掉一个不转眼就是注视,去掉一个.和改成等虽然...但是改成即使...也和改成戴着繁星满天改成月朗星稀,科学常识。
三年级上册语文修改病句专项训练 找出病句并修改原句:我昨天买了很多文具,有铅笔、橡皮、尺子和小刀。病句:我昨天买了很多文具,有铅笔、橡皮、尺子和一把小刀。修改后:我昨天买了很多文具,包括铅笔、橡皮、尺子和一把小刀。 学习修改病句的方法要仔细阅读句子,理解句子的意思。
修改病句练习题及答案
1、如果是语法错误造成的病句,修改时,首先要找出句子的主干(主、谓、宾),看看是否残缺,搭配是否得当,结构是否混乱,并将发现的错误加以改正:然后再检查附加成分(定、状、补),把误用的词语、颠倒的语序或同中心语搭配不当的附加成份一一加以改正。
2、修改:“而是”改为“而且”看了这次展览,使我有很多感想。修改:去掉“使”只有社会主义,就能救中国。修改:“就”改为“才”1事情发生后,班主任就同班委研究,决定对这个问题进行一次教育。修改:“这个问题”改为“同学们”第二部分解放军叔叔击落了五架敌机和三艘军舰。
3、老师要求同学们明确学习目的和学习态度。病句类型:成分残缺。“学习态度”前添加“端正”。1你必须一定要认真负责。病句类型:语义重复。去掉“必须”。1李老师上课时对我们的态度非常严格。病句类型:搭配不当。“态度”改为“要求”。
4、练习题1:原句“我对语文考试充满自信,因为我一直学习得非常努力。”是一个正确的句子,无需修改。解析:这个句子结构和语义都完整且正确,表达了作者对自己语文考试的有信心,因为付出了努力。练习题2:修改病句:“他的英勇事迹永远激励着我们前进。”修改答案:“他的英勇事迹永远激励我们奋勇前进。
5、修改病句练习题及答案 下着雪中 语序不当 语序不当常见的情况有: 定语和中心语的位置颠倒: 例:我国棉花的生产,长期不能自给。(棉花的生产应为生产的棉花) 把实语放在状语的位置上: 例:广大青年表现出无比的进行改革的热情。
6、在列车长粗暴的干涉下……小学五年级语文修改病句练习题答案:原句分析:原句“2在列车长粗暴的干涉下……”存在明显的语病,主要是数字“2”作为句子的开头,没有明确的语境或逻辑关联,导致句子不完整或意义不明。修改建议:删除数字“2”:如果“2”是误加或打印错误,应直接删除。
四年级修改病句及答案病句及修改的答案
1、改:印刷术是我国古代的四大发名之一。1 汽车在马路上奔腾。改:汽车在马路上奔驰。1虽然天气寒冷,而且同学们坚持锻炼。改:虽然天气寒冷,但是同学们坚持锻炼。1西北风被树刮得直响。改:西北风把树刮得直响。1我上二年级时就加入了少先队员。改:我上二年级时就成为了少先队员。
2、在劳动中,少先队员和男同学抢着干重活。 他们已经光荣地加入了少先队员。他这次没考好,难过得流下了伤心的眼泪。当老师的都是有文化的知识分子。老农抡起锄头,把口袋里的狼用锄头打死了。猴子戴的帽子爬到桅杆上去了。林老师光荣地被评为“优秀辅导员”的称号。
3、把不管改成尽管实行改完成让受害者怎么样防止跟不要冲突,去掉一个 不转眼就是注视,去掉一个.和改成等虽然...但是改成即使...也和改成戴着繁星满天改成月朗星稀,科学常识。
本文来自作者[runkeda]投稿,不代表润科号立场,如若转载,请注明出处:https://runkeda.cn/shehui/202604-141386.html
评论列表(3条)
我是润科号的签约作者“runkeda”
本文概览:本文目录一览: 1、修改病句专项训练及答案 2、三年级上册修改病句及答案...
文章不错《修改病句及答案(修改病句及答案和病因)》内容很有帮助