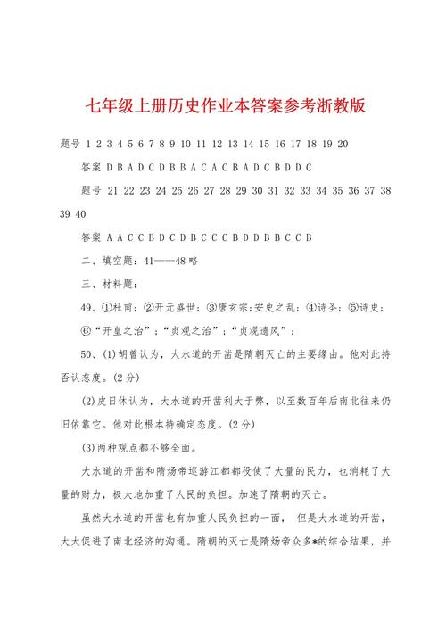
本文目录一览:
七下历史与社会作业本答案(人教版)
C C D C B 11(1)太平 台湾 渤 琼州 南 (2)俄罗斯 印度 蒙古 朝鲜 (3)我国位于亚欧大陆东部,濒临太平洋,是一个海陆兼备的国家。东部濒临海洋,气候湿润,有利于农业生产;沿海有许多优良港湾,有利于与各国海上往来和发展海洋事业。

贝壳、树叶、绳结、芦苇管、沙地→骨片,“骨刀”→毛笔、画笔→“蜡板书”、鹅毛笔→钢笔→铅笔→H、B型笔、彩色铅笔等→粉笔→圆珠笔、尼龙笔→电子表笔、改错笔﹑字典笔。(2)这题我没改因为社会的变迁。我不知道题目是不是一样,我这是人教版的,而且我现在是初三。
【答案】: 【基础巩固】 社会调查 社会 拟订提纲 实施调查 撰写调查报告 B D (1)地形、气候、河流、民居、风俗、产业等。 (2)如查阅书刊、搜索网络等。 (3)略 【拓展提升】 D (1)查阅资料、实地考察、访谈调查等。

历史与社会7年级上册作业本第二单元第一课参考答案
南美洲与阿拉伯半岛、格陵兰岛的位置关系引起了地理学者们的广泛关注。南美洲位于西半球,南临大西洋,北接北美洲,东濒大西洋,西靠太平洋。阿拉伯半岛则位于亚洲西南部,介于红海、阿拉伯海和波斯湾之间,是世界上最大的半岛。格陵兰岛位于北美洲东北部,是世界上最大的岛屿,北临北冰洋,南濒大西洋。
【答案】: B B A C B B A A A C 1(1)25N 25S 低 热 (2)欧洲 北美洲 大西洋 太平洋 (3)东 西 北 南 (4)略 1(1)尼罗 刚果 地中 大西 (2)热带草原气候、热带沙漠气候、地中海气候。刚果盆地。

次年,土耳其共和国成立,凯末尔当选为共和国第一任总绕。凯末尔着手进行各方面的改革,开创了土耳其历史的新时期。
历史与社会新课程实施中的表面化现象 (一)教学活动形式化 新课程重视学习过程,重视学生主动参与、乐于探究、勤于动手,重视培养学生搜集和处理信息的能力、获取新知识的能力、分析和解决问题的能力以及交流与合作的能力,重视引导学生质疑、调查、探究,让学生在实践中主动地、富有个性地学习。
历史与社会七年级上册人教版《作业本》第二十九页最后一题,答案如下...
1、【答案】:第二十九页答案:成语不离“舌”瞠目结舌;油嘴滑舌;巧舌如簧;枉口拔舌;笨嘴拙舌;鹦鹉学舌。下面人名各取什么成语?风卷残云;任重道远;沧海一粟;慧外秀中;甘之如饴。
2、另一部分题目是关于面积和长宽关系的,其中面积始终保持24不变,而长宽则依次为1与22与13与4与6与8与3。题目指出,面积与长宽之间成反比例关系,而长宽之间不成比例,因为它们之间只是和一定,没有倍数关系,且比值不同。
3、有题目可知:客车每小时行了全程的四十九分之四,货车每小时行了全程的四十九分之三 两辆车加起来每小时行了四十九分之七 用1除以49分之7=7 所以两车相遇需要7个小时。
4、人教版语文六年级上册知识与能力训练第28课答案 把下列的四字词语补充完整 不解之缘 暗无天日 眼冒金星 为所欲为 目不忍视 窃窃私语 请用下列两个词语各写一句话 造就:祖国造就了我们,所以长大以后我们要报效祖国 炼就:他炼就了一身为人民服务的本领。
本文来自作者[runkeda]投稿,不代表润科号立场,如若转载,请注明出处:https://runkeda.cn/shehui/202604-136960.html
评论列表(3条)
我是润科号的签约作者“runkeda”
本文概览:本文目录一览: 1、七下历史与社会作业本答案(人教版) 2、...
文章不错《七年级上册历史与社会作业本答案(7年级历史与社会作业本答案)》内容很有帮助