本文目录一览:
- 1、考二建要什么学历?
- 2、考二建报名需要那些条件
- 3、满足什么条件可以参加二建考试
- 4、报考二建需要满足什么条件
- 5、二建报考的条件?
- 6、二建报名资格条件
考二建要什么学历?
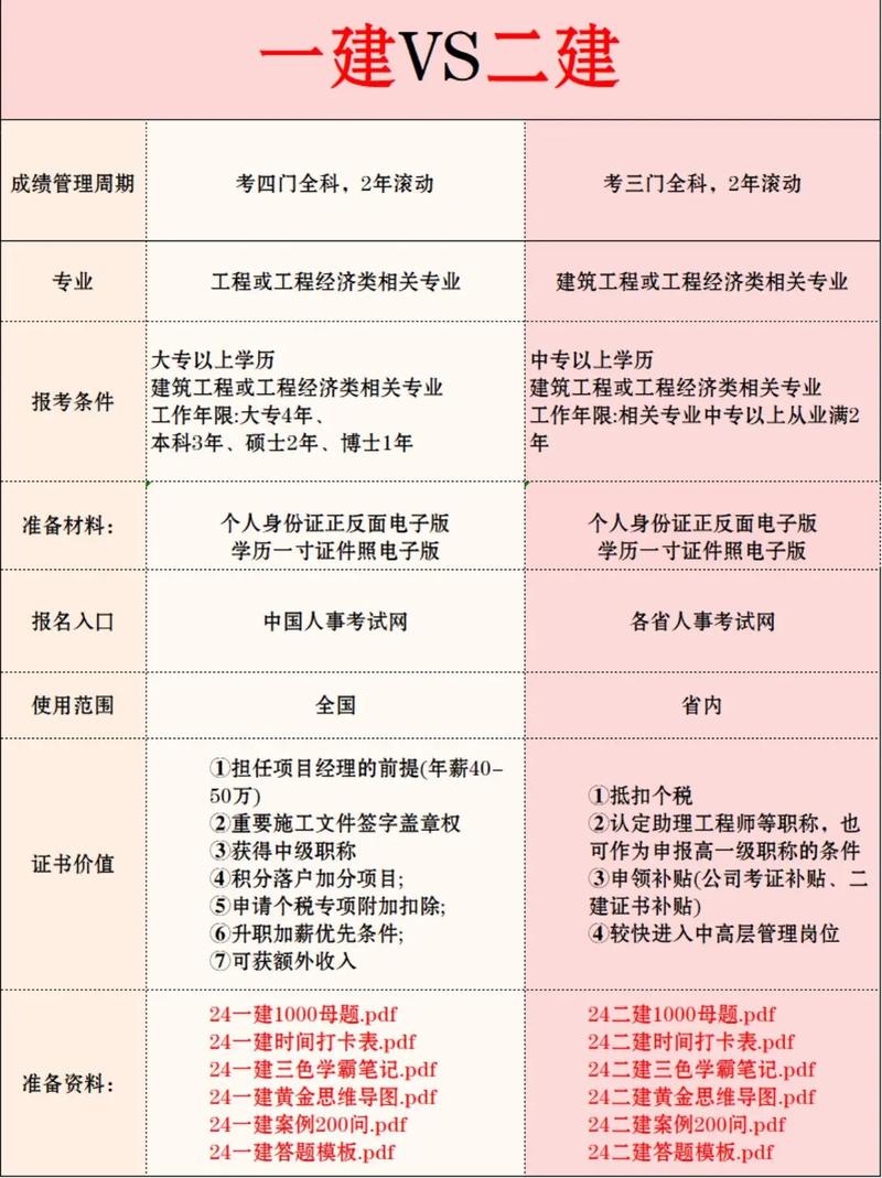
考二建需要中专及以上学历,专业要求为工程类或工程经济类,其他专业中专及以上学历需满足相应工作年限要求。具体如下:考全科报考条件 工程类或工程经济类专业:具备工程类或工程经济类中等专科以上学历,并从事建设工程项目施工与管理工作满两年,可报名参加二级建造师全部科目考试。

考二建最低学历要求为中专,初中学历不符合报考条件。不过有个别地区规定从事建设工程项目施工管理工作满15年可报名,没有专业和学历要求。
考二建需要中专及以上学历,专业要求为工程类或工程经济类,其他专业中专及以上学历需满足相应工作年限要求。具体报考条件如下:考全科报考条件 工程类或工程经济类中专及以上学历:需从事建设工程项目施工与管理工作满2年。其他专业中专及以上学历:需从事建设工程项目施工与管理工作满5年。

考二建报名需要那些条件
1、从事建设工程项目施工与管理工作满15年(无学历要求)。免试1科(报考级别为“考2科”)基础条件:需取得二级项目经理资质及以上证书,并符合考全科条件。附加条件(满足其一即可):具有中级及以上专业技术职称,且从事建设项目施工管理工作满15年。
2、报考二建需满足基本条件为:遵纪守法,具备工程类或工程经济类中等专科以上学历,并从事建设工程项目施工管理工作满2年(报考级别为“考3科”)。 具体如下:考全科(考3科)条件 学历要求:工程类或工程经济类中等专科及以上学历。工作年限:从事建设工程项目施工管理工作满2年。

3、学历需为工程类或工程经济类中等专科及以上(如中专、大专等),专业范围涵盖土木工程、建筑管理、工程造价等。工作经验需为直接参与建设工程项目施工或管理的实际工作,累计满2年。其他专业中专及以上学历,且从事建设工程项目施工管理工作满五年。
满足什么条件可以参加二建考试
1、报考二建需满足基本条件为:遵纪守法,具备工程类或工程经济类中等专科以上学历,并从事建设工程项目施工管理工作满2年(报考级别为“考3科”)。 具体如下:考全科(考3科)条件 学历要求:工程类或工程经济类中等专科及以上学历。工作年限:从事建设工程项目施工管理工作满2年。
2、满足遵纪守法,具备工程类或工程经济类中等专科以上学历,并从事建设工程项目施工管理工作满2年的人员,可报名参加二级建造师执业资格考试。具体说明如下:基本条件:报考人员需遵纪守法,这是参与任何职业资格考试的基本前提,确保考生具备良好的道德品质和法律意识。
3、考二建需满足的基本条件为:遵纪守法,具备工程类或工程经济类中等专科以上学历,并从事建设工程项目施工管理工作满2年(报考级别为“考3科”)。 具体说明如下:报考级别与条件考3科(全科)学历:工程类或工程经济类中等专科及以上学历。工作经验:从事建设工程项目施工管理工作满2年。
4、考二建需要满足以下条件:学历要求:考生需具备中专或中专以上的学历。工作经验要求:考生需从事建设工程项目施工管理工作满2年。这一要求是为了确保考生具备一定的实践经验和专业背景。专业要求:考生的专业需为工程或工程经济类。这一要求是为了确保考生具备与建造师工作相关的专业知识和背景。
5、报考二建需满足以下条件之一:工程类或工程经济类中等专科以上学历:需从事建设工程项目施工与管理工作满两年。此类专业背景的报考者因专业对口,工作年限要求相对较低,旨在吸引具备基础工程知识的人员快速进入行业。其他专业中专及以上学历:需从事建设工程项目施工与管理工作满五年。
6、考二建需满足的条件因报考科目不同而有所差异,以北京为例,具体条件如下:考三科的条件考三科即报名参加二级建造师全部科目考试,需遵纪守法并符合以下条件之一:具备工程类或工程经济类中等专科以上学历:同时要从事建设工程项目施工与管理工作满两年。
报考二建需要满足什么条件
具有工程或工程经济类大学专科以上学历,且从事建设项目施工管理工作满15年。免试2科(报考级别为“考1科”)基础条件:需符合考全科条件。附加条件(满足其一即可):取得一级项目经理资质证书,并具有中级及以上技术职称。取得一级项目经理资质证书,且从事建设项目施工管理工作满15年。
报考二建需满足基本条件为:遵纪守法,具备工程类或工程经济类中等专科以上学历,并从事建设工程项目施工管理工作满2年(报考级别为“考3科”)。 具体如下:考全科(考3科)条件 学历要求:工程类或工程经济类中等专科及以上学历。工作年限:从事建设工程项目施工管理工作满2年。
报考二建需满足学历、工龄、专业等条件,不满足条件可通过修学历、积累工龄、获取免试资格或关注地方政策调整等方式解决。 具体如下:报考二建的具体条件考全科:需同时满足两个核心条件。一是具备工程类或工程经济类中等专科以上学历;二是从事建设工程项目施工与管理工作满两年。
二建报考的条件?
1、学历要求:若学历为非工程类或工程经济类专业(如计算机、会计等),但属于中专及以上学历,也可报考。工作年限:需在取得学历后,累计从事建设工程项目施工管理工作满5年。工作范围需涵盖施工管理核心环节,如现场协调、进度控制、安全管理等。
2、具备其他专业中等专科以上学历:并从事建设工程项目施工与管理工作满5年。从事建设工程项目施工与管理工作满15年:无学历专业限制。
3、基本条件:凡遵纪守法。学历及工作年限要求:具备工程类或工程经济类中等专科以上学历,并从事建设工程项目施工管理工作满2年。具备其他专业中专及以上学历,并从事建设工程项目施工管理工作满5年。从事建设工程项目施工与管理工作满15年(无学历要求)。
二建报名资格条件
具备其他专业中等专科以上学历:并从事建设工程项目施工与管理工作满5年。从事建设工程项目施工与管理工作满15年:无学历专业限制。
学历要求:若学历为非工程类或工程经济类专业(如计算机、会计等),但属于中专及以上学历,也可报考。工作年限:需在取得学历后,累计从事建设工程项目施工管理工作满5年。工作范围需涵盖施工管理核心环节,如现场协调、进度控制、安全管理等。
报考二级建造师的条件为:凡遵纪守法,具备工程类或工程经济类中等专科以上学历并从事建设工程项目施工管理工作满2年的人员,可报名参加二级建造师执业资格考试。具体说明如下:学历要求:需具备工程类或工程经济类中等专科及以上学历。
本文来自作者[runkeda]投稿,不代表润科号立场,如若转载,请注明出处:https://runkeda.cn/shehui/202604-136793.html
评论列表(3条)
我是润科号的签约作者“runkeda”
本文概览:本文目录一览: 1、考二建要什么学历? 2、考二建报名需要那些条件...
文章不错《二建考试要求报名条件(普通人怎么报考二建)》内容很有帮助